赢博(股份)有限公司官网办理2025年佛山工程造价信息会员的通知

赢博(股份)有限公司官网赢博(股份)有限公司官网印发佛山市工程造价改革实施方案的通知

赢博(股份)有限公司官网赢博(股份)有限公司官网印发佛山市工程造价改革实施方案的通知

附件1:赢博(股份)有限公司官网赢博(股份)有限公司官网成立佛山市工程造价改革工作小组的通知

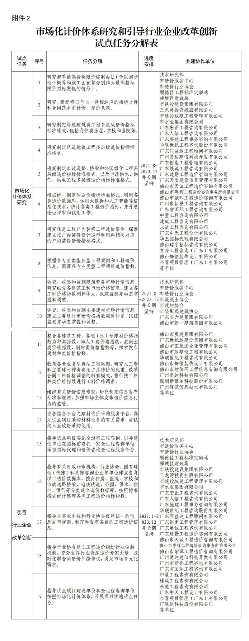
附件2:市场化计价体系研究和引导行业企业改革创新试点任务分解表

附件3:项目实施试点任务